商加加外链工具:抖音直接跳转到微信怎么设置?抖音直接跳转微信的方法?
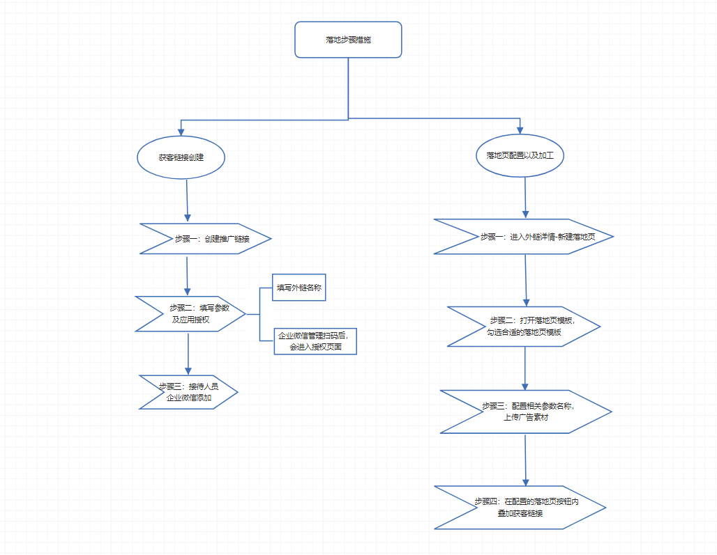
抖音直接跳转微信可以将抖音与微信联结起来,利用抖音的流量与微信的即时沟通,帮助企业进一步发挥潜在客户的价值,通过微信拉近企业与潜在客户之间的关系和距离,让企业深度探索潜在客户的需求。 抖音直接跳转微信怎么设置呢? 传统的抖音跳转微信设置往往涉及复杂的操作技术,让许多企业望而却步。但现在,有了商加加外链这样的工具,一切变得简单起来。商加加外链为企业提供了简单易用的操作界面和流程,使得企业能够快速、高效地将抖音流量转变为微信粉丝。 商加加具备成熟多样性的功能操作,简单易懂的流程也能帮助企业简化引流过程,通过专业的工具商加加,利用简单便捷的操作体验,帮助企业利用便捷高效的引流路径更快速地将抖音的流量转移到微信中,企业利用微信的便捷操作体验,帮助企业更快速地将抖音的流量转移到微信,实现微信精准引流。 抖音直接跳转微信的方法? 使用商加加外链进行抖音跳转微信的设置,主要需要经过以下几个步骤: 步骤一:跳转链接的创建 通过商加加外链工具,企业可以轻松创建出符合抖音规范的跳转链接。这个链接将作为连接抖音和微信的桥梁,用户点击后可以直接跳转到微信页面。 步骤二:自研落地页的搭建 除了跳转链接,商加加还提供了自研落地页的搭建服务。企业可以根据自己的需求和品牌形象,定制专属的落地页,提升用户体验和转化率。 步骤三:数据统计与分析 商加加还提供了详尽的数据统计和分析功能。企业可以通过这些数据了解引流效果,并根据实际情况进行策略调整,将此次的引流数据作用到下次的引流过程中,实现引流链路的完整闭环。 通过商加加外链的帮助,企业可以打造一条完整的抖音到微信的引流链路。这条链路不仅实现了高效引流,还确保了引流数据的真实有效。企业可以根据这些数据进行精准的营销策略制定,进一步拉近与潜在客户的关系,深度探索他们的需求。 商加加还提供手机版控制台,方便企业随时操作,手机端设置接待人员与电脑端同步,感兴趣的朋友,快来联系“商加加”的在线客服,获取最新的试用机会吧! *点击下方文字链接,进入商加加开启获客之旅 *点击下方文字链接,获取视频案例 更多案例详情,请前往商加加官网了解



客服微信
公众号
联系电话